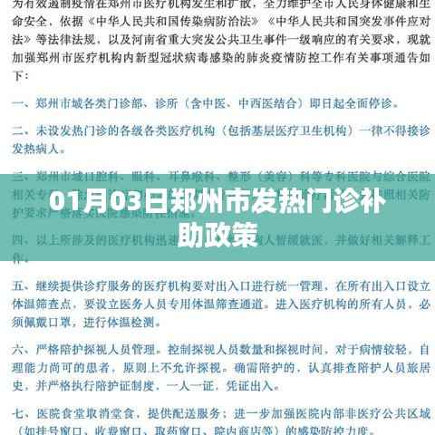
郑州发热门诊补助政策详解

郑州发热门诊补助政策详解

独一无二 2025-01-08 新闻动态 392 次浏览 0个评论

随着冬季的到来,疫情防控形势愈发严峻,发热门诊作为疫情防控的重要阵地,承担着巨大的压力,为了进一步加强疫情防控工作,提高发热门诊的医疗保障能力,郑州市政府于XXXX年XX月XX日发布了最新的发热门诊补助政策,本文将详细介绍这一政策的背景、内容、实施细节及其对郑州市疫情防控工作的影响。

政策背景

新冠病毒疫情出现局部反弹趋势,郑州市作为河南省的省会城市,面临着巨大的疫情防控压力,为了保障市民的健康安全,加强发热门诊的建设与管理至关重要,在此背景下,郑州市政府决定出台新的发热门诊补助政策,以鼓励医疗机构和医务人员积极参与疫情防控工作。

1、补助对象:本次补助政策主要针对承担发热门诊诊疗任务的医疗机构和医务人员。

2、补助标准:根据发热门诊的接诊量、医务人员的工作强度以及疫情防控工作的实际贡献,给予相应的补助,具体标准由郑州市卫生健康委员会制定并公布。

3、补助方式:补助资金将采取定期结算的方式,确保及时足额发放到医疗机构和医务人员手中。

郑州发热门诊补助政策详解

4、其他措施:政策还涉及对发热门诊的硬件设施建设、药品采购等方面的支持,以提高诊疗能力和服务水平。

实施细节

1、申请流程:医疗机构和医务人员需按照郑州市卫生健康委员会的要求,提交相关材料申请补助。

2、审核程序:申请提交后,将由郑州市卫生健康委员会组织专家进行审核,确保数据的真实性和准确性。

3、发放时间:补助资金将在审核完成后尽快发放,确保医疗机构的正常运转和医务人员的积极性。

郑州发热门诊补助政策详解

4、监督管理:郑州市政府将加强对补助资金的监管,确保专款专用,杜绝违规行为。

对郑州市疫情防控工作的影响

1、提高发热门诊的医疗保障能力:通过加大对发热门诊的补助力度,鼓励医疗机构和医务人员积极参与疫情防控工作,提高发热门诊的医疗保障能力。

2、稳定医务人员队伍:合理的补助政策能够激发医务人员的积极性,稳定队伍,减少人员流失。

3、提升疫情防控水平:政策的实施将有助于提升郑州市的疫情防控水平,有效应对疫情局部反弹趋势。

郑州发热门诊补助政策详解

4、增强市民信心:通过加强发热门诊建设和管理,提高疫情防控能力,增强市民对疫情防控工作的信心。

郑州市政府发布的发热门诊补助政策,对于加强疫情防控工作、提高发热门诊医疗保障能力具有重要意义,我们相信,在政策的支持下,全市医疗机构和医务人员将齐心协力,共同打赢这场疫情防控战役,广大市民也要保持良好的生活习惯和防护措施,共同维护公共卫生安全。

你可能想看:

转载请注明来自新时代明师,本文标题:《郑州发热门诊补助政策详解》

百度分享代码,如果开启HTTPS请参考李洋个人博客

发表评论

快捷回复:

验证码

评论列表 (暂无评论,392人围观)参与讨论

还没有评论,来说两句吧...

Top